- 
				2025-11-03五部门发文完善免税店政策支持提振消费!11月1日起施行
 - 
				2025-10-17国务院办公厅关于印发《电子印章管理办法》的通知
 - 
				2025-10-17央视新闻:互联网平台企业涉税信息10月1日起报送 税务部门提示→
 
公司资讯
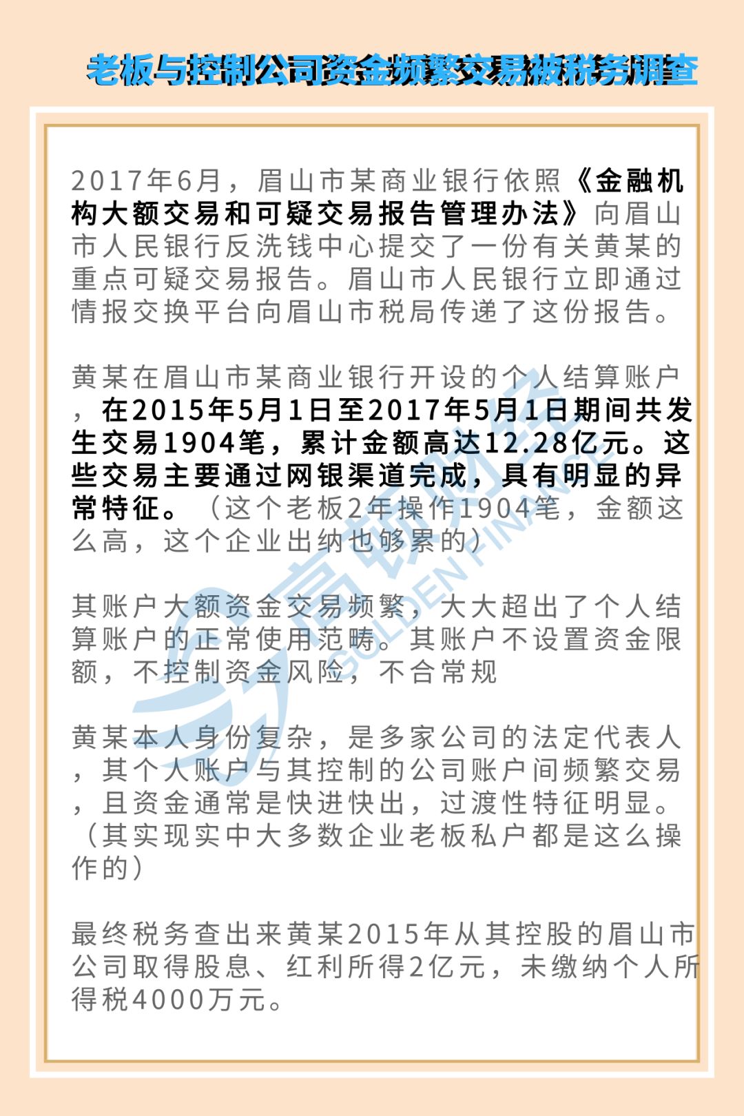
各位会计注意,个人账户避税不能再有了,刚又爆出两个案例,再次给大家警戒。
	
	
	
企业法定代表人宣称“跑路”失联,实际控制人迟迟不现身,财务账簿资料已全部遗失……从一封举报信入手,历经半年多的调查,突破了重重困难,国家税务总局温州市税务局稽查局日前成功查实一起重大偷税案件。当事企业目前已被税务稽查部门处以行政处罚,合计需缴纳税款及罚款280余万元。
	
	
	
去年8月,国家税务总局温州市税务局稽查局接到一封举报信,反映温州一家鞋企长期使用私人账户收取客户货款且未开具发票,涉嫌偷税漏税,并附上了近几年经营期间与鞋企员工林某等5人银行个人账户汇款往来的明细记录。
	
“据他们交代,用来接收举报人货款的银行卡也是原公司老板邱某要求办的,办好后就被邱某拿走使用了。”检查人员介绍,调查中他们还发现,员工林某正是邱某的妻子,她在谈话中承认了举报人的部分货款是通过她的建行户名汇入。
	
经检查人员统计,2012年至2016年,涉案企业通过林某等5人账户汇入金额接近1200万元。面对检查人员掌握的严密证据,邱某最终承认他是该鞋企的实际投资人和控制人。由于金融债务纠纷,邱某于2011年被列入法院失信人员的黑名单,随后他利用亲戚徐某的身份注册了涉案企业继续经营。邱某承认当时汇入企业5名员工账户的1200余万元是公司收到的货款,属于账外经营收入,未向税务部门申报纳税。
	
根据《中华人民共和国税收征收管理法》等相关法律法规,税务稽查部门目前对该鞋企做出追缴税款及罚款等行政处罚,合计补税款及罚款280余万元。
	
	
南京铁路运输法院
行 政 判 决 书
(2018)苏8602行初273号
	
原南京市国家税务局稽查局于2017年8月4日作出宁国税稽罚[2017]9号《税务行政处罚决定书》(以下简称《税务行政处罚决定书》),查明违法事实为原告德嘉公司在2010年至2014年期间出租自有房产,通过个人银行账户收取部分承租户租金并开具收条,租金收入不入账,少申报租金收入合计18883287.52元,被告根据《中华人民共和国税收征收管理法》(以下简称《税收征管法》)第六十三条第一款规定,认为原告构成偷税,鉴于原告在被告立案检查之前能够认识到自己的税务违法行为,主动补缴税款和滞纳金,符合从轻处罚情节,对原告处以偷税金额3761308.31元0.8倍的罚款3009046.65元。
	
被告的行政行为认定事实清楚,证据确凿、充分。经被告检查,发现原告在2010年至2014年期间租金收入合计18883287.52元未入账,系通过原告员工(程允中、梁嘉宁、梁铁、朱莉)的个人银行账户收取,亦未在当年度企业所得纳税申报中予以申报、纳税。
	
	经被告调查,2017年5月19日,嘉创公司向被告提交了原员工米兰与原告签订的租赁合同、情况说明,说明租金转入朱莉个人账户。石城公证处向被告提交了租赁合同、发票及情况说明,以现金方式支付租金。富琅公司向被告提交了记账凭证、银行进账单、情况说明等材料,说明租金通过支票或现金方式支付。爱康网向被告提交顾问协议、银行凭证及情况说明,说明其支付的租金部分通过顾问费的形式支付给程允中个人。
	
纳税人未在法定期限内缴纳税款,且行为符合税收征管法第六十三条规定的构成要件的,即构成偷税,逾期后补缴税款不影响行为的定性。纳税人在稽查局进行税务检查前主动补正申报补缴税款,并且税务机关没有证据证明纳税人具有偷税主观故意的,不按偷税处理。本案中,被告的证据能够证明原告在2010年-2014年期间出租自有房产存在故意欺骗和隐瞒应纳税收入,具有偷税的主观故意,被告将原告定性为偷税并无不当。
	
“公转私”严查了!
	
为依法惩治非法从事资金支付结算业务、非法买卖外汇犯罪活动,维护金融市场秩序,法释〔2019〕1号就办理非法从事资金支付结算业务、非法买卖外汇刑事案件适用法律的若干问题做出了解释。
	
两部门发出重磅文件通知:
	
《最高人民法院 最高人民检察院关于办理非法从事资金支付结算业务、非法买卖外汇刑事案件适用法律若干问题的解释》已于2018年9月17日由最高人民法院审判委员会第1749次会议、2018年12月12日最高人民检察院第十三届检察委员会第十一次会议通过,现予公布,自2019年2月1日起施行。
	
	
	
划重点!主要内容如下:
	
一、3种情形,构成“非法从事资金支付结算业务”
1、第一种是虚构支付结算情形!
即使用受理终端或者网络支付接口等方法,以虚构交易、虚开价格、交易退款等非法方式向指定付款方支付货币资金的;
2、第二种是公转私、套取现金情形!
即非法为他人提供单位银行结算账户套现或者单位银行结算账户转个人账户服务的;
3、第三种是支票套现情形!
俗称“支票串现金”,即非法为他人提供支票套现服务。
除此之外,法规的第四项兜底项规定了其他非法从事资金支付结算业务的情形,以适应支付结算方式不断变化的需要。
二、最低违法所得超5万,或非法经营所得额超过250万,就构成非法经营行为“情节严重”!
最低违法所得超25万,或非法经营所得额超过1250万,则构成非法经营行为“情节特别严重”!
三、单位犯罪的,对单位罚款,对责任人定罪!
单位非法从事资金支付结算业务、非法买卖外汇行为,对单位判处罚金,并对其直接负责的主管人员和其他直接责任人员定罪处罚!
	
实施时间:2019年2月1日!
	
	
	
央行也通知:
加强银行账户管理!
	
2月在央行重磅发布的《关于取消企业银行账户许可的通知》(银发[2019]41号)政策中,非常明确:加强银行账户资金管控,取消开户许可证!2019年底前完全取消企业银行账户许可。
	
	
	
	
一、政策重点内容
	
	
	
从2月开始,个人银行账户转账管理将会更加严格了。尤其是那些还在用私人账户发工资的老板们,那些超过限额划款的银行账户,都要小心了!
	
二、个人5万以上交易、20万以上转账注意了,可能受大额可疑监控
	
2019年1月1日起,央行关于非银支付机构开展大额交易报告的新规施行:
	
	
这个通知意味着,个人账户的大额交易及流水异常将接受央行监控管理;这之中,不仅仅包括银行账户收支情况、网络银行收支记录,还将包括支付宝、微信支付等非银支付机构的记录。
	
今后,我们个人使用支付宝或者微信购物消费达到5万块钱以上、转账金额达到20万以上,就有可能被列入大额可疑交易进行监控。
	
根据中国人民银行发布的《 金融机构大额交易和可疑交易报告管理办法 》,以下3种情况将列为重点对象:
① 公对公单笔转账支付或者累计200万元以上;
② 私对私或者私对公,单笔转账支付或者当日累计交易20万元以上;
③ 不管谁对谁,当日单笔或者累计交易人民币5万元以上(含5万元)、外币等值1万美元以上(含1万美元)的现金交易。
	
这一条主要针对的是企业,会计工作人员一定要注意! 最后,提醒各位老板、会计,一定要小心转账问题,千万不要存在侥幸心理,现在税局和银行信息同步,违规很容易被发现……
	
想要节税应采取合法合规途径,而不是走私账逃税漏税,可以给大家一个案例参考。
	
	
	
金税三期下,没有任何银行包庇任何企业,哪怕是自己的大客户,只要发现账户有可疑,必须上报税务,因为个人账户大额和可疑交易银行税务共享信息!
	
如果银行不报,税务迟早也会查到,那性质就不一样了,那么企业在银行的哪些交易行为容易被查呢?当然是一些避税行为了。
	
比如,目前有不少企业为了少缴税,就试图利用私人账户来“避税”。
	
2019年的税务稽查,不仅要查公司的账户,更会重点稽查公司法定代表人、实际控制人、主要负责人的个人账户!
	
一旦被稽查,补缴税款是小事,还要缴纳大量的滞纳金和税务行政罚款,构成犯罪的,甚至还要承担刑事责任!
	
今起,这些情况要注意了!
	
一、以下情况要小心:
	
① 用现金交易,而且数额、频率及用途都跟你正常经营情况不相符。
一个小公司,总有和企业经营规模资金收付频率及金额不符的收支,明明是卖日用百货的,怎么会动不动就有几百万几千万的流水?
	
② 资金收付流向与企业经营范围明显不符。
例如:明明做餐饮的,天天收到钢铁公司的大额转账,再往影视娱乐公司转。
	
③ 股东或者法人或者其他不明个人,短期内频繁发生资金支付。
今天给某总转100万,明天又给他转200万,过了两天他转回来500万,这能不引起别人注意吗?
	
④ 长期闲置的账户原因不明地突然启用,且短期内出现大量资金收付。
这个公司都废了好久了,前段时间突然复活,而且没什么业务,却有大额转账进入,这能不一起注意吗?
	
二、这三种企业要注意了:
	
① 连续三年亏损的企业!
	
这种企业说实话,三年长亏不倒的话,必有隐情。其实税务稽查人员去企业一看就能明白,企业规模和发展势头还不错,员工也很积极,就是账面亏损,这种企业很有可能存在隐匿收入的可能性。
	
② 收入成本严重不匹配!
	企业呼呼的往外出成本费用,就是收入不见增加,钱去哪里了啊?毛利偏低、税负偏低的企业,往往不是偷税就是虚开发票。
	
账面库存几百万,实际可能都没有了!
	
这些纸上富贵看上去很风光,但是经不起税务实地核查,一去库房就可以看出企业的好多库存不知道已经卖了多久了,但是因为老板不让去做计收入,就没有结转成本,就一直虚挂!
	
③ 客户是2c的企业很容易隐匿!
大家最常见的什么教育培训、餐饮、装修、小超市等这些企业往往客户是个人,个人又不去要发票,这就给偷税创造了良好的土壤。
                            
                                



