-
2026-02-26源泉财税集团2026新春开工致辞:合规红利时代,以专业锚定财税新方向
-
2026-02-12三部门发布跨境电子商务出口退运商品税收优惠政策
-
2026-02-06三部门发文明确海南自由贸易港岛内居民消费的进境商品“零关税”政策
公司资讯
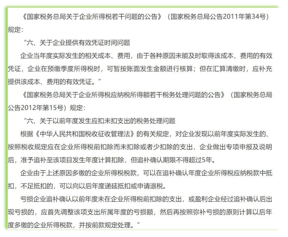
一、跨年发票的两种情形
第一种是跨年收票,上年度发生的成本费用,发票开具时间是上一年度,由于种种原因到第二年才取得对方开具的发票。比如,出差人员1月份报销上一年度12月份的出差费用。
第二种是跨年开票,经济业务发生在上一年度,但上年度未开票,第二年才开票并取得发票。比如,在电视台打广告,需要先付款,12月份广告款也打了广告也播出了,可就是12月31日前还未收到广告费发票,而是元旦节过了才收到发票。
每到年底,很多财务人员都在为跨年的发票发愁,害怕发票跨年入账带来麻烦。因为会计讲“权责发生制”和“实质重于形式”时,就怕税务说“发票才是税前扣除的合法凭据”;反之,如果会计人员讲“发票是税前扣除的合法凭据”,又怕税务讲“权责发生制”和“实质重于形式”。
因此,有很多会计人员会觉得左右为难,对跨年发票是担惊受怕,害怕给企业和自己带来麻烦。
二、跨年发票能否报销?
一般情况下,会计处理遵循权责发生制原则,2018年取得的发票列支2017年的费用原则上是不允许的。但是发票跨年度报销的问题又是每个企业客观存在的。
所以跨年发票能不能报销这个问题,答案当然是:
能!
但是能归能,也不是任何一张发票拿过来就无原则的给你报销了,发票入账是有严格规定的,跨年发票的处理更是如此。对应以上两种跨年发票的情况,会计上应有不同的会计处理。
三、如何报销?
1、属于上一年度的费用发票到本年度才报账支付
根据以上34号文,对于此类跨年发票会计人应在上一年度结束前做好准备,在已知2019年会收到2018年度费用发票的情况下,财务部应提前通知各个部门尽量在年度结束前找财务报销!
如果出现实在无法按时报销,例如出差人员12月底出差到1月才归的情况,会计应让各部门提供本部门人员发票时间为2018年预计于2019年才可报销的费用金额预估数。
然后会计一方面根据预估的金额确认相关费用和相关负债。待相关人员在2019年报账时再冲减相关负债和调整相关费用金额。
注:如果费用金额较小,可以直接计作2018年的费用,如果金额较大,就要通过“以前年度损益调整”进行核算。
2、属于上一年度的业务,但是收到对方开出的发票却是次年的
对于此类发票,补追是一个办法,但是太麻烦,根据34号文可做出下面处理:
将相关款项在2018年发生时直接计入相关费用,如果在次年即2019年5月31日前收到发票,可直接在2019年企业所得税汇算清缴时予以扣除。
若在2019年5月31前仍未收到发票,恭喜你,只能进行纳税调整然后等收到发票时再补追。
跨年发票可以报销,在发票认证期内也可认证,税务上可在所得税前扣除。但是注意,时间久远的跨年发票就不能在所得税前扣除了!
四、跨年发票处理原则
(点击图片放大)
五、如何进行账务处理?
案例一
A企业的销售人员在2019年12月发生20万元差旅费,但年末因为工作繁重长期出差,最快到2020年2月1日春节前才能把发票拿回来报销。企业会计人员在2019年12月底先将差旅费暂估入账,确认相关的费用和负债。2月份拿回发票报销时再冲减相关负债和调整相关费用金额。
借:以前年度损益调整 200000
贷:银行存款 200000
暂估和实际存在2000元差额,计算多交的企业所得税:
借:应交税费——应交企业所得税 500
贷:以前年度损益调整 500
结转:
借:利润分配——未分配利润 199500
贷:以前年度损益调整 199500
该差旅费支出在2019年汇算清缴中就可以正常地税前扣除。
案例二
B公司行政人员于2019年12月20日(开票日期)报销一张增值税专用发票,票面金额10万元、增值税额9000元,开票项目“租赁”,租期2020年1月1日至2020年12月31日。上述发票于2019年12月20日勾选确认,上述款项也于2019年12月20日当日支付。
六、报表如何处理?




七、总结
跨年发票是年年的“红人”,与其苦于如何处理跨年发票,最好的办法莫过于从源头治理,避免或者减少产生跨年发票,财务对内讲究的是按程序办事,对外也要立规矩!要做到:
❶要求员工及时报销不得拖延;
❷要求公司合作商及时开票,定期清查发票未到位企业并做好催收工作;
❸账务处理遵循权责发生制,发生费用就入账,汇算清缴做好纳税调整,保证账面不出错。




