- 
				2025-11-03五部门发文完善免税店政策支持提振消费!11月1日起施行
 - 
				2025-10-17国务院办公厅关于印发《电子印章管理办法》的通知
 - 
				2025-10-17央视新闻:互联网平台企业涉税信息10月1日起报送 税务部门提示→
 
公司资讯
	
回顾2019年,税务稽查力度可谓是空前的。自2014年10月至2019年9月,全国税务机关累计公布偷税骗税和虚开发票等违法案件30645件,其中仅2019年前三季度公布的案件数量就占总数的近一半,达14003件(数据来源:国家税务总局)。
	
风声紧了,虚开发票那是真的不敢,工资费用、私户避税也查的紧了,也不敢动手脚。但是还是不想缴税,怎么办呢?这是很多民企老板的真实想法!
	
凭证造假:虚增成本费用在企业所得税税前非法扣除,可能是民企老板觉得最直接、最简单、最安全的方式了。
	
其实他们这些做法税局都看在眼里:
	
1、有很多企业把一些不是企业发生费用,也开成自己公司的名字,把一些发生的不能抵扣的增值税项目。
	
比如:餐饮费就让开成住宿费的发票,还有就是单位购买的福利用品开成办公用品。这都是变换品名开具发票。
2、更有的纳税人什么业务没发生,直接掏钱让人代开增值税发票。
	
等等.......
	
那么,什么是会计凭证呢?
	
会计凭证是记录经济业务、明确经济责任、按一定格式编制的据以登记账簿的书面证明。用来记载经济业务的发生,明确经济责任,作为记账根据的书面证明。
	
原始凭证:

	
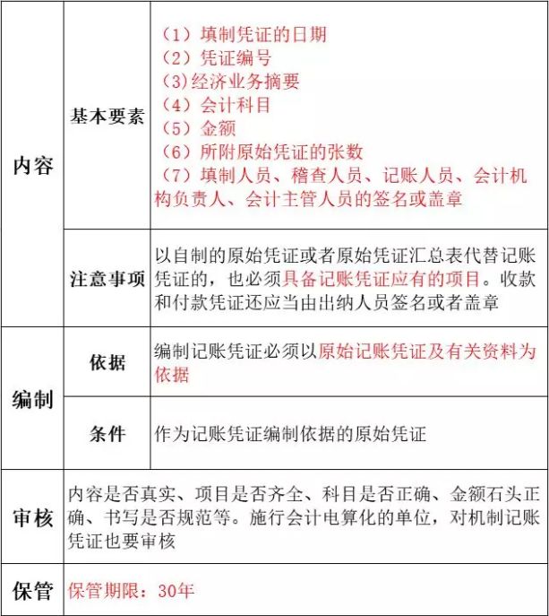
记账凭证:

	
年底查账!税局将重点稽查会计凭证中这9大问题!会计注意
例如:公司自制的工资单不是手工涂改,就是缺少相关申请和审批人签字,就没有一张工资表是符合标准的,外部人就看不懂,必须得询问公司财务人员才可以,经常财务人员都解释不清楚,真要税务局人员来公司税务稽查了,真害怕公司扛不住。
很多企业报销凭证管理很不规范,经常有发票抬头和付款单位不一致的情况,尤其以差旅费和业务招待费的居多。
	
(1)很多公司名称实在难记,很多员工出去吃饭经常把公司名字搞错了;
	
(2)公司福利好,给员工报销各种费用,如个人抬头的电话费、加油费等,财务人员收到后稀里糊涂就入账了,但是这些发票税务局是不认可的,肯定是要调增应纳税所得额的,企业所得税抵扣不了,公司里外里都受损失。
税务人员对错账改来改去的公司特别反感。账目改来改去无非就两个原因:
	
(1)财务人员财务水平太差,账目处理不规范;
	
(2)对会计科目进行调整以便浑水摸鱼,干些不合法的勾当。
	
这两类企业的做法,在受到税务稽查时,锻炼好口才去给人家解释吧。
例如:将办公用品计入职工福利费、将业务招待费用计入福利费等,会计凭证的科目与原始凭证的内容不一致,这些不匹配的内容,在税务稽查时成为税务机关发现问题的突破口。
例如:一家民营医疗机构,公司每月一次性注射器用量很大,凭证后附的出库单全部是内部单据,有的有领用人签字,有的却没有。其实公司通过耗材套现。空白出库单肯定没人签字。
	
你觉得没有经办人员签字的内部单据税务人员会不质疑吗?
显示生活中很多企业总存在这样或那样的理由对外支付了款项取得不了发票,在目前的税务审计和税务稽查实务中,没有发票的且涉及损益类科目的,都需要调增所得额。如果公司发生取得不了发票的情况,就抓紧想办法吧,要么和上一家好好协商,把票要回来,要么去税务局代开,减少税务检查时的麻烦
“真发票、假业务”也就成了很多企业避税标配。这样的凭证核查起来有确实很有难度。实践中,以虚假经济业务开具的发票内容,物品采购类多为办公用品、电脑耗材、食品、服装、劳保等。比如好多公司报销出租车票,一大堆出租车发票里面很多都是连号的,让税务局查出来估计谁也不好解释清楚,出租车只为你专属还是造假了,明白人都知道。
	
财政收据的时候也是有税务风险的,如对行政机关、事业单位、军队等收取的租金等经营性应税收入,仅给开具了财政收据。税务人员检查时,肯定也要让你纳税调增,因为你的收据不合规。所以收到财政收据时也要睁大眼睛瞧一瞧。
对于“销毁会计凭证、账簿”,《会计法》第四十四条规定了“隐匿或者故意销毁依法应当保存的会计凭证、会计帐簿、财务会计报告,构成犯罪的,依法追究刑事责任。”
	
《刑法》第162条第2款进行了具体规定“隐匿或者故意销毁依法应当保存的会计凭证、会计帐簿、财务会计报告,情节严重的,处五年以下有期徒刑或者拘役,并处或者单处二万元以上二十万元以下罚金。
	
单位犯前款罪的,对单位判处罚金,并对其直接负责的主管人员和其他直接人员,依照前款的规定处罚。”
	
那么,何为“情节严重”呢?根据《最高人民检察院、公安部关于印发《最高人民检察院、公安部关于公安机关管辖的刑事案件立案追诉标准的规定(二)》的通知》第八条的规定,隐匿或者故意销毁依法应当保存的会计凭证、会计账簿、财务会计报告,涉嫌下列情形之一的,应予立案追诉:
	
(一)隐匿、故意销毁的会计凭证、会计账簿、财务会计报告涉及金额在五十万元以上的;
	
(二)依法应当向司法机关、行政机关、有关主管部门等提供而隐匿、故意销毁或者拒不交出会计凭证、会计账簿、财务会计报告的。
	
在现实中,个别财务人员在单位负责人指使、命令下将会计帐簿资料销毁以达到逃税、妨害清算等非法目的,从而导致受到刑事追究。
	
                            
                                



